Receptor de radio AM – Lab 4. Oscilador y Mezclador
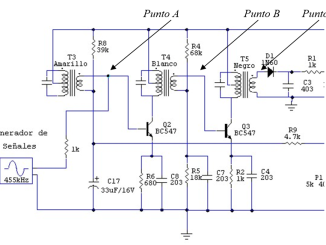
1. Generalidades La sección de mezclador/convertidor consta de: La frecuencia del oscilador local, combinada con la señal entrante, produce otra frecuencia por acción heterodina. En […]
1. Generalidades La sección de mezclador/convertidor consta de: La frecuencia del oscilador local, combinada con la señal entrante, produce otra frecuencia por acción heterodina. En […]
Generalidades La sección de mezclador/convertidor consta de una etapa osciladora de radiofrecuencia (llamada comúnmente oscilador local) y una etapa de mezclador/convertidor (llamada comúnmente el primer […]
Generalidades La señal de audio una vez recuperada en el detector, es necesario elevar su nivel a valores necesarios para que sea percibida por el […]
Generalidades La función de un detector de AM es demodular la señal AM, recuperar y reproducir la información de la fuente original. La señal recuperada […]
Con esta publicación, iniciamos una serie de artículos que explican la construcción y pruebas de un receptor de radio en AM. Para tener claro el […]
Por si les resulta útil, aquí les comparto un resumen de propiedades de CSS que elaboré cuando hacía algo de «frontend».
Como todo programador que busca siempre la eficiencia de los programas que construye, siempre me ha interesado conocer la velocidad de los programas creados por […]
Para que no se pierda en el olvido, aquí comparto uno de mis caricaturas más queridas: Mayo 2021 – Inyección SQL Mayo 2021 – Microsoft […]
16.1 Introducción En el capítulo anterior terminamos de implementar el soporte para las condicionales a nuestro compilador Titan, usando macros especiales del MASM32. Siguiendo este […]
No recuerdo cómo aprendí a manejar bicicleta ni cuándo fue la primera vez que me subí a una. Cuando tomé conciencia ya estaba sobre dos […]
Copyright © 2026 | Tema para WordPress de MH Themes