Con esta publicación, iniciamos una serie de artículos que explican la construcción y pruebas de un receptor de radio en AM.
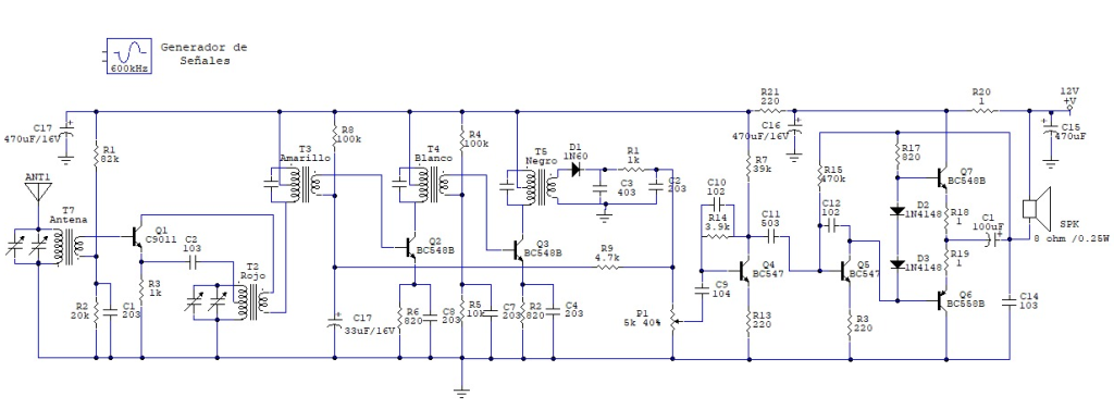
Para tener claro el circuito sobre el que vamos a trabajar, incluyo el diagrama completo del receptor de radio en amplitud modulada.

No conozco la fuente original de este circuito ni si se trata de un modelo comercial. Lo obtuve hace mucho tiempo de parte de otra persona quien tampoco recordaba de dónde la obtuvo. Yo solo me remití a transcribirlo. Si alguien lo reconoce, por favor, deje la información en los comentarios.
En principio, se trata de un diseño clásico de receptores transistorizado antiguo, excepto por la falta de un transformador de salida. El voltaje de alimentación, y la antena externa, pareces sugerir que se trata de un receptor para automóviles, pero, la simplicidad del diseño, parece indicar que se trata de un diseño creado con fines educativos, o sea, para la enseñanza y no correspondería a ningún modelo comercial.
Resulta extraña la alimentación de 12V, porque el valor de R21 es sospechosamente bajo, así que, bien pudo haberse tomado de un modelo que se alimentaba a un voltaje menor. Además, los transistores de salida no podrían aprovechar toda la potencia que puede entregar un receptor alimentado con 12V.
Otro detalle importante es que el diodo detector parece estar invertido de modo que no sería funcional el control automático de ganancia (CAG), pero la rectificación del audio funciona con cualquier sentido del diodo.
En resumen, y en opinión del Ing. Tito Hinostroza:
El circuito se trata de un receptor simplificado con fines educativos, tal vez, a partir de un receptor comercial Philips. Si es de un libro; tiene sentido que el autor haya usado un diseño simplificado.
Los transistores no parecen ser originales del diseño, sino que han sido cambiados por otros más modernos y compatibles. Además, no coincide la serie del oscilador con el de las etapas de FI.
La salida complementaria tampoco parece ser original del diseño inicial. El detector está invertido y así, no funcionaría bien el C.A.G. Parece haber sido diseñado para batería, porque no tiene buen filtrado, pero tampoco parece ser un autorradio.
Así y todo, este será el circuito que tomaré como base para las siguientes sesiones de laboratorio.
¿Cómo citar este artículo?
- En APA: Vasquez Barrios, J. (9 de enero de 2026). Secretos de la Radio – Construyendo un Receptor de AM -1. Blog de Tito. https://blogdetito.com/2026/01/09/secretos-de-la-radio-construyendo-un-receptor-de-am-1/
- En IEEE: J. Vasquez Barrios. (2026, enero 9). Secretos de la Radio – Construyendo un Receptor de AM -1. Blog de Tito. [Online]. Available: https://blogdetito.com/2026/01/09/secretos-de-la-radio-construyendo-un-receptor-de-am-1/
- En ICONTEC: VASQUEZ BARRIOS, Juan Carlos. Secretos de la Radio – Construyendo un Receptor de AM -1 [blog]. Blog de Tito. Lima Perú. 9 de enero de 2026. Disponible en: https://blogdetito.com/2026/01/09/secretos-de-la-radio-construyendo-un-receptor-de-am-1/
Dejar una contestacion