Blog de Tito Hinostroza

Blog de Tito Hinostroza

Electrónica, Computación, Ciencia, Filosofía y más.

  • Inicio
  • Informática
  • General
  • Electrónica
  • Humor
  • Filosofía
  • Acerca de

AM

Receptor de radio AM – Lab 4. Oscilador y Mezclador

abril 5, 2026 Juan Carlos Vasquez Barrios 0

1. Generalidades La sección de mezclador/convertidor consta de: La frecuencia del oscilador local, combinada con la señal entrante, produce otra frecuencia por acción heterodina. En […]

Receptor de radio AM – Lab. 3 – Etapa de FI

abril 5, 2026 Juan Carlos Vasquez Barrios 0

Generalidades La sección de mezclador/convertidor consta de una etapa osciladora de radiofrecuencia (llamada comúnmente oscilador local) y una etapa de mezclador/convertidor (llamada comúnmente el primer […]

Receptor de radio AM – Lab. 2 – Amplificador de Audio

abril 5, 2026 Juan Carlos Vasquez Barrios 0

Generalidades La señal de audio una vez recuperada en el detector, es necesario elevar su nivel a valores necesarios para que sea percibida por el […]

Receptor de radio AM – Lab. 1 – El detector

abril 5, 2026 Juan Carlos Vasquez Barrios 0

Generalidades La función de un detector de AM es demodular la señal AM, recuperar y reproducir la información de la fuente original. La señal recuperada […]

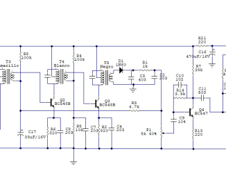
Receptor de radio AM – Lab. 0. El circuito

febrero 9, 2026 Juan Carlos Vasquez Barrios 0

Con esta publicación, iniciamos una serie de artículos que explican la construcción y pruebas de un receptor de radio en AM. Para tener claro el […]

ENLACES

Mi GitHub

Entradas recientes

  • Entrenador de CPU de 4 bits – Parte 2
  • Entrenador de CPU de 4 bits – Parte 1
  • Receptor de radio AM – Lab 4. Oscilador y Mezclador
  • Receptor de radio AM – Lab. 3 – Etapa de FI
  • Receptor de radio AM – Lab. 2 – Amplificador de Audio

Comentarios recientes

  • admin en Mitos y verdades sobre las Matemáticas – Parte 3
  • Arturo R. Alvarez en Mitos y verdades sobre las Matemáticas – Parte 3
  • admin en Secretos de la Radio – Transformadores de FI
  • Segundo en Secretos de la Radio – Transformadores de FI
  • Gerardo cruz sanchez en Crea tu propio compilador – Cap. 1 – Introducción

Etiquetas

ADN AM Amplificador analizador léxico Android Android Studio audio C++ centralita compilador DSpace DTMF Electret electronica Ensamblador espacio FM Free Pascal Física Cuántica Highlighter humor Lazarus lexer línea telefónica matemáticas Micrófono Micrófono inalámbrico NILO-m ObjectARX optoacoplador pascal poema PreAmplificador programación Python radio radioreceptor receptor RF Servicio Web SOAPpy SynEdit titan transmisor Web Service

Visitas

169308

Copyright © 2026 | Tema para WordPress de MH Themes